品睿教育官网_MBA培训机构_MBA考研辅导_MBA学校报名|招生考研_16年致力于MBA/MPA/MEM考前辅导培训
首页 > 院校库 > MBA > 详情

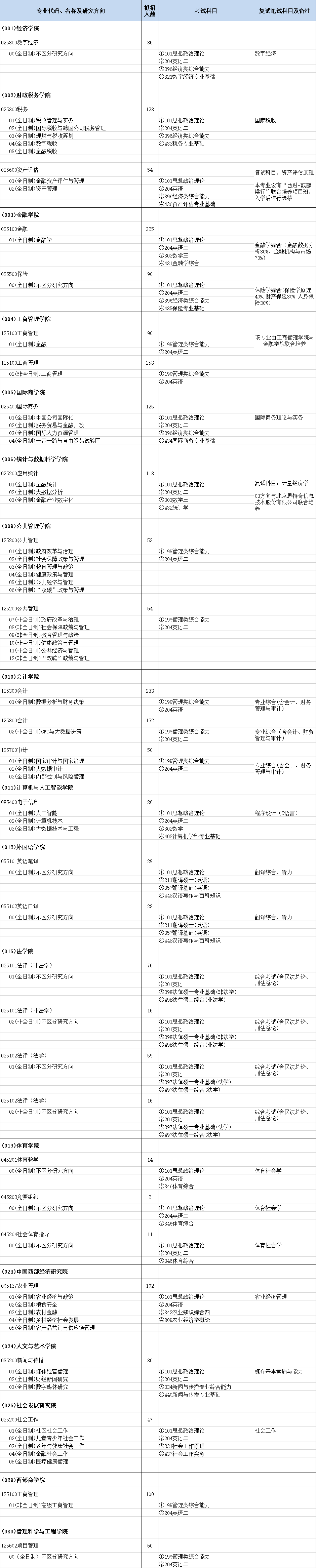
西南财经大学2026年硕士研究生专业目录

1.本目录公布的招生计划为拟招生人数,学校及各专业实际招生人数将根据教育部当年下达的招生计划和生源情况予以调整。


2.本目录公布的招生计划包括推免生数和专项计划数。全校推免生招生数不超过招生专业目录中全日制研究生招生计划的50%(工商管理、公共管理、项目管理、竞赛组织招生计划不包括在内)。各招生专业全国统一考试招生人数,一般不少于招生专业目录公布人数减去推免生接收人数的差额。推免生接收人数超过招生专业公布人数的专业,学校将适度调整计划,用于全国统一考试方式选拔学生。学校推免生接收工作完成后,其最终接收人数将按规定程序公布。


3.经济学一含政治经济学60%,西方经济学40%。


4.经济学二含政治经济学50%,西方经济学50%。


2026年学术学位类专业目录

图片

(点击图片可放大查看)


2026年专业学位类专业目录

图片